亲爱的同学们:
还在为宿舍信号弱、公共区域连不上、网速不稳定而烦恼吗?别担心!阳光学院学生会权益部为你送上“及时雨”!
为精准解决校园网络适用的痛点问题,我们在问卷收集的同时,组织了现场走访,与同学面对面交流。团队成员分批次前往各宿舍,并对宿舍内的网络设备进行了全面排查,重点检查了路由器、交换机、网络接口等运行状况,及时处理设备的异常情况。对于暂时无法现场处理解决的问题,我们已经记录并将尽快协调相关部门进行处理。


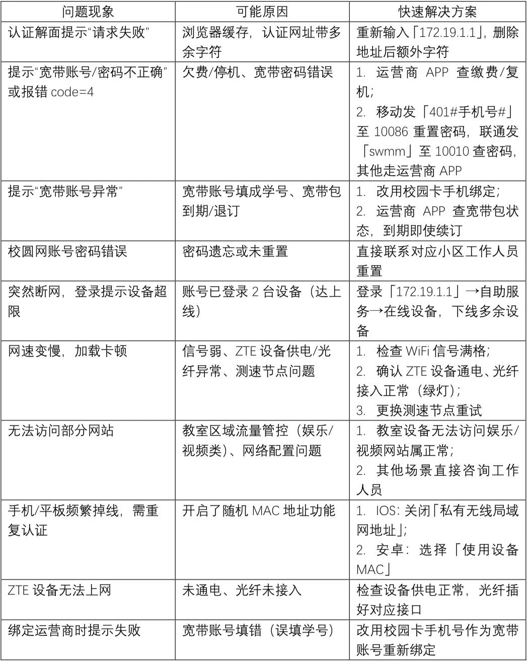
除了走进宿舍现场排查网络问题,为了让大家的学习和生活更加顺畅,权益部特别整理了一份【校园网问题快速排查对照表】。从认证失败到网速卡顿,常见问题的原因和解决办法都清晰列好,遇到网络问题时,可以先对照自查,就可轻松应对啦~

如果对照排查后问题仍未解决,或者你遇到了其他网络困扰,别着急!权益部为你提供多种求助渠道:
1.直接拨打电话:联系校内工作人员(西区:13645093227,东区:18250322705,滨海校区:18060496850)。
2.关注公众号:搜索“阳光学院信息中心”(微信号:gh_b2644ad93a7c),日常更新网络知识、故障通报。
3.维小益平台反馈:私聊“维小益”,发布问题即可在线咨询。