阳光学院校学生会践行“全心全意服务同学”宗旨,畅通学生多元化诉求渠道,使学生真正参与学校治理。达到了“智治共享、双向奔赴”,实现“事事有回音,件件有着落”。
承办单位
阳光学院校学生会权益部
排查时间
2025年11月24日-29日
晚上20:00-22:00
服务对象
阳光学院全体在校学生
活动目的
精准收集同学们的网络使用诉求与问题反馈,切实推动校园网络优化升级,全力为大家解决网络相关困扰,保障日常学习生活网络通畅。
排查预告
11月24日-29日,校学生会权益部将开展校园网故障精准排查行动!
不用你自行调试——现在起,把你的网络问题(如宿舍信号弱、公共区域连不上、网速不稳定等)提前上报,我们会根据反馈,针对性上门排查、解决!
问卷要请
为让排查更精准,邀请你花2分钟填写网络问题问卷~填写后优先处理你的反馈。
https://f.wps.cn/g/pEqGKyLL/邀你填写「校园网网络问题调查」

问卷填写注意事项
1.线上问卷填写时间:11月24日-11月29日
2.请认真、真实填写问题描述,确保信息有效;
3.请勿出现乱填、内容无关或发表不良言论的情况。
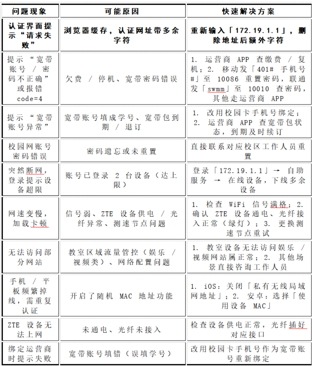
精准自查
上报前可先对照自查!常见小问题一键解决:校园网问题快速排查对照表

求助指南
1. 直接拨打电话:(校内工作人员(13645093227西区、18250322705东区、18060496850滨海校区))
2. 关注公众号:搜“阳光学院信息中心”,(公众号微信号:gh_b2644ad93a7c)日常更新网络知识、故障通报
3. 维小益平台反馈:私聊“维小益”,发布问题即可在线咨询
